关键技术3 淡水鱼类人工繁殖

鱼类生长到一定阶段后,便开始性成熟。不同鱼类性成熟年龄不同,即使是同一种鱼类,因所处地区、栖息水域、饲养条件等不同,主要是因水温的不同,性成熟年龄也不同。如鲤性成熟年龄为2龄以上,鲫(北方)2龄以上,草鱼4龄以上,鲢3龄以上,鳙5龄以上,青鱼7龄以上。

鱼类产卵习性因鱼种类不同而异。鲤、鲫在淡水中生长,在淡水中繁殖,不需长途洄游;鲥在海洋中生长,在淡水中产卵;青鱼、草鱼、鲢、鳊生长在江、河、湖泊,而到繁殖季节,就要到江、河流水中的特定场所产卵。近年来,采用人工授精方法,也可在池塘人工繁殖鱼类。

大多数鱼类都是体外受精,鱼的精子和卵子在受精前有一段时间是在亲体外的水中度过的,损失较大,所以鱼的产卵量都很多。例如,0.2~0.25kg重的鲫产卵量达 24万多粒。

鱼的卵子可分为沉性卵、浮性卵和黏性卵。一段来说产浮性卵的鱼类产卵量多,产黏性卵的鱼类产卵量相对少些。下面以鲤和鲫为例,学习淡水鱼类人工繁殖技术。

一、亲鱼的选择与饲养

(一)亲鱼的选择

用来繁殖产卵的雌雄鱼称为亲鱼,亲鱼必须有所选择,以增加产卵量、繁育健壮鱼苗。亲鱼选择标准有以下5条。

(1)外表 体高背厚,无伤无病,体色鲜艳,鳞片完整。

(2)年龄和体重 雌鲤3龄以上,体重1.5~5.0kg;雄鲤2~3龄以上,体重1.0~2.5kg。雄鲫2龄以上,体重0.25kg左右;雌鲫2龄以上,体重0.20kg左右。

(3)体质和适应性 从池塘中选取体质健壮、怀卵量高并习惯于池塘产卵的亲鱼;也可以从江、河、水库中捕捞亲鱼,但应及早放入池塘,使其适应池塘环境。

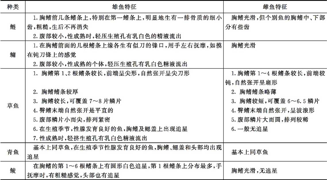
(4)雌雄鉴别 雄鱼身体狭长,腹部扁平;雌鱼身体宽阔,腹部饱满。鱼类在接近或达到性成熟时,在性激素的作用下,出现第二性征,特别在雄鱼身体上较为明显。这些第二性征有的终生存在,如鲢、鳙;有的在繁殖季节过后即消失,如草鱼、青鱼、鲮等。区别家鱼雌雄的方法基本相同,主要是从性腺发育良好的个体的胸鳍来区分,雌雄鱼的主要第二性征见表1-15。

表1-15 雌雄鱼第二性征的比较  

在繁殖季节,雄鱼鳃盖、胸鳍上有白色颗粒状的追星,体表粗糙,挤压腹部有精液流出。雌鱼泄殖孔较凸出,有些红肿;雄鱼泄殖孔凹下,呈狭长形,不红肿。

(5)雌雄比例 鲤雌雄比为1∶1,或雄鱼稍多些;鲫的雄鱼少,雌鱼比例可略高些。

(二)亲鱼的饲养

1.饲养池条件

选择水源方便、保水性能良好的池塘。面积1~3亩,水深1.5m左右。放养前要清除过多淤泥和杂草,修整池埂,还必须进行药物清塘,杀死有害生物。常用清塘方法有两种。

(1)生石灰清塘 可分为干塘清塘和带水清塘两种方法。干塘清塘是先将池水排至5~10cm深,在池底四周挖一些小坑,将生石灰倒入小坑内,石灰水未冷却即向池中泼洒,石灰用量为每亩60~75kg,经3~5d晒塘后,注入新水。带水清塘,水深1m的池塘,每亩用生石灰125~150kg。淤泥厚的池塘,石灰用量应增加10%左右。

(2)漂白粉清塘 水深5~10cm,每亩用量5~10kg,将漂白粉加水充分溶化后,立即全池泼洒。水深1m,每亩用量13.5kg。清塘后7~10d方可放鱼。

2.放养密度

 一般每亩水面可养鱼100~150kg,为了控制产卵时间,做到集中分批产卵,产卵前1个月,雌雄鱼必须分塘单养。

3.饲养管理

亲鱼下池以前,每亩施粪肥500~800kg;以后可根据水质变化情况,每周每亩施肥100~150kg,以保持水质肥沃。投喂的饲料主要有豆饼、麦麸及混合饲料。投喂量可按亲鱼体重推算,每天投喂亲鱼体重1%~2%的饵料。

产卵前,最好冲几次新水,以促进性腺成熟,从而达到在人工控制下亲鱼顺产、集中产卵的目的。

二、产卵

(一)产卵前的准备工作

(1)产卵池 选用背风向阳、注排水方便的池塘,面积350~700m2,要先清除野杂鱼和杂草。

(2)孵化池 池塘面积1200~2000m2,条件同产卵池,孵化池可兼作鱼苗培育地。

(3)鱼巢 鱼巢是激发鲤、鲫产卵和黏附受精卵的附着物。其可因地制宜,采用细须多、柔软、不易腐烂又无毒的材料制成。常用的有水草、金鱼藻、杨柳须根和稻草等。把材料扎成直径5~10cm一束,不要过大,以免中间部位不易着卵。

(二)自然产卵

当水温稳定在15℃以上,天气晴朗时,可将雌雄亲鱼并塘产卵,一般每亩可放雌雄亲鱼各40~50尾。雌雄亲鱼在产卵池中相互摩擦、诱情。傍晚时将其放入鱼巢,夜间注意观察。鱼巢上着卵较多时,待鱼卵附着牢固后,及时换上新的鱼巢。如果晚上和第二天早上仍不产卵,在中午将鱼巢收起,下午加注新水,刺激产卵。如果再不产卵,第三天可抽出部分水,池中留水20~30cm深,让亲鱼在浅水中游动、晒背,傍晚再注入新水60cm左右,次日即可产卵。

鲤、鲫产卵次数不等,有的可连产2~3次。午夜到黎明为产卵盛期,有时可延续到中午。

(三)药物催产

为了提高产卵效果和提早产卵,可采用人工催情产卵。催产剂有鲤、鲫脑垂体(3~4mg/kg)或促排卵素2号(30~50μg/kg),两者混合效果更佳。注射时间是16:00~17:00,注射部位为从胸鳍基部注射到胸腔。注射后,亲鱼放到产卵池中,用鱼巢产卵孵化。

三、孵化

(一)池中孵化法

该法具体分为两种方式:

(1)将产卵池内的附有卵粒的鱼巢取出,移到事先清塘的孵化池中进行孵化。

(2)将原产卵池池水放干,捕走亲鱼,把着卵鱼巢稀疏散开,加注新水,在原产卵池中孵化鱼苗。

孵化时,先将附着在鱼巢上的泥沙清洗干净。水温保持在18~32℃,以25℃左右最为适宜。注意清除蝌蚪等敌害。在鱼苗孵化前,用1×10-5的高锰酸钾消毒,杀死水霉菌。刚孵化的鱼苗缺乏独立活动能力,而吸附在鱼巢上生活。所以,应在鱼苗孵化3d以后再取出鱼巢。

(二)淋水孵化法

该法又称干孵化法。池中孵化法受天气等自然条件影响,孵化率偏低。室内淋水孵化法在室内孵化,容易控制温度、湿度,孵化率较高。

淋水孵化法方法很多,常用的是在室内搭架,架上铺草帘,将鱼巢平铺在草帘上,上盖一层稻草。每个架可摆3~4层。孵化室内温度要稳定,18℃左右经4~5d、20~22℃经3~4d、25℃左右经3d即孵化。室内始终保持鱼巢湿润,要经常向鱼巢淋水,为了防止霉菌滋生,可将鱼巢进行消毒,方法见池中孵化法。要及时下塘,当卵膜内幼苗眼点变黑时,及时把鱼巢移入孵化池,此时应注意温差不能太大。

(三)脱黏流水孵化法

先将人工授精的鱼卵用脱黏剂脱去黏性,再放入孵化缸内孵化。这种方法可提高孵化率。

脱黏剂有两种:①细黄泥过筛(40~60目/cm2),与水混合成泥浆,浓度似黏米汤;

②滑石粉100g、食盐25g及水5kg,搅拌成悬浮液。脱黏时,将鱼卵撒入脱黏剂中,轻轻地不断搅动,直至卵分散为止;或者将脱黏剂倒入盛受精卵的盆中,不停搅动,使卵分散。脱黏后,捞出鱼卵,用清水洗净卵面上附着的脱黏剂,放到孵化设备中孵化。

经验介绍一 如何选用鱼用催产素

“四大家鱼”人工繁殖要成功,除亲鱼要培育好、繁殖设备配套、操作严格认真等以外,催产激素的选择和使用也十分重要。常用的催产激素包括鲤(鲫)脑垂体激素(PG)、绒毛膜促性腺激素(HCG)、促黄体素释放激素类似物(LRH-A)、地欧酮(DOM)、利血平(RES)等。其使用剂量以雌鱼体重计算,雄鱼减半。

(1)单独使用鱼垂体 一次注射:鲢、草鱼、鳙每千克体重用3~4mg;青鱼每千克体重用4~6mg。二次注射:第一针几种鱼均是每千克体重用0.3mg,第二针鲢、草鱼、鳙每千克体重用3~4mg,青鱼每千克体重用4~6mg。

(2)单独使用HCG催产鲢和鳙一次注射,每千克鱼体重用800~1200IU。

(3)单独使用LRH-A催产草鱼 一次注射:每千克鱼体重用10~15μg。二次注射:第一针用1μg,第二针用10~15μg。

(4)HCG与LRH-A混合使用 催产鲢、鳙:第一针按每千克鱼体重注射1~2μg LRH-A,第二针按每千克鱼体重注射10~15μg LRH-A加300~400IU HCG。催产青鱼:第一针按每千克鱼体重注射1~2μg LRH-A,第二针按每千克鱼体重注射15~20μg LRH-A加800~1200IU HCG。

近年来有些养殖场使用高效新型鱼类催产合剂,繁殖效果更好。“四大家鱼”常用高效新型催产合剂Ⅱ号和Ⅰ号,即LRH-A加DOM,或LRH-A加RES,具体参考用量以雌鱼体重计算,雄鱼减半。①鲢、鳙:每千克体重用10~50μg LRH-A加3~5mg DOM。②草鱼:每千克体重用10~20μg LRH-A加3~5mg DOM。③青鱼:第一针按每千克体重注射9~10mg RES加50μg LRH-A,第二针按每千克体重注射50μg LRH-A。

经验介绍二 淡水养殖生石灰杀菌“四注意”

生石灰在淡水养殖中常用来杀灭病菌、调节水质等,为保证其使用效果,泼洒生石灰必须注意以下四点。

1.注意池塘对象

一般精养鱼池,鱼类摄食生长旺盛,经常泼洒生石灰效果较好;新挖鱼池因无底淤,缓冲能力弱,有机物不足,不宜施用生石灰,否则会使有限的有机物加剧分解,肥力进一步下降,更难培肥水质。对于水体pH较低的池塘,要泼洒生石灰加以调节;水体pH较高、钙离子过量的池塘,则不宜再施用生石灰,否则会使水中有效磷浓度降低,造成水体缺磷,影响浮游植物的正常生长。

2.注意使用剂量

用于改良水质或预防鱼病时,生石灰的用量为每亩水面每米水深要13~15kg;治疗鱼病时用量为15~20kg,但对于鲫出血的治疗,每亩水面每米水深要25~30kg,因为用量少了反而会活化毒素、加重病情。用药后要观察鱼反应,以防剂量太大、水质陡变造成鱼不适。另外,对于淤泥较厚、水色较浓的池塘,要增加10%~20%的用量;对于水色较淡、浮游植物较少的水,每亩水体用量10kg以下。

3.注意泼洒时间

生石灰应现配现用,以防沉淀减效。全池泼洒以晴天15:00之后为宜,因为上午水温不稳定,中午水温过高,水温升高会使药性增加。夏季水温在30℃以上时,对于池深不足1m的小塘,全池泼洒生石灰要慎重,若遇天气突变,很容易造成池水剧变死鱼。同样,闷热、雷阵雨天气不宜全池泼洒生石灰,否则会造成次日凌晨缺氧泛池现象的发生。另外,河蟹、虾类脱壳之前应适量泼洒生石灰水,这样可增加水中的钙离子,提高水体的碱度,有利于蟹、虾的脱壳生长。

4.注意配伍禁忌

生石灰是碱性药物,不宜与酸性的漂白粉或含氯消毒剂同时使用,否则会产生颉颃作用降低药效。生石灰不能与敌百虫同时使用,防止敌百虫遇碱水解生成敌敌畏增大毒性。生石灰不能与化肥或铵态氮肥同时使用,在pH较高的情况下,总氨中非离子氨的比例增加,容易引起鱼类的氨中毒。生石灰若与磷肥同时使用,活性磷在pH较高的含钙水中,很容易生成难溶羟基磷灰石,使磷肥起不到作用。生石灰若与以上药物、化肥连续使用,要有5d以上的间隔期。

复习思考题

1.亲鱼的选择标准有哪些?

2.鱼常见的孵化方法有哪些?

3.产卵前的准备有哪些?

4.养鱼池塘常用的消毒方法有哪些?