关键技术2 淡水鱼类的营养调控

一、鱼类的生态习性

(一)食性

不同种类的鱼,摄食器官和消化系统的结构也有一定差异,其食性也不同。但是,不同鱼类在鱼苗阶段的食性基本相似。鱼类的食性可以划分为四种类型:即草食性鱼类,如草鱼、长春鳊、团头鲂;杂食性鱼类,如鲤、鲫、罗非鱼;滤食性鱼类,如鲢和鳙;肉食性鱼类,如青鱼、乌鳢、鳜和虹鳟。

这些划分是相对的,例如:草鱼属于典型的草食性鱼类,但是,在饥饿条件下也会吞食小鱼;虹鳟属于典型的肉食性鱼类,在人工养殖情况下,也能很好地适应人工配合饵料。

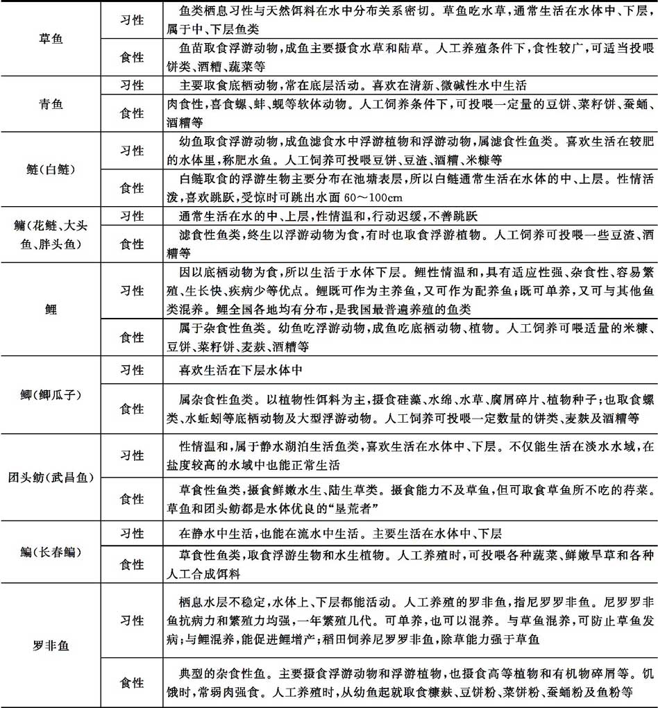
(二)生活习性与食性的关系

生活习性与食性的关系见表1-6。

表1-6 几种常见淡水鱼类生活习性与食性关系  

(三)洄游

鱼类在一定的时间,集群由一定的途径进行有规律的游动,这种现象称洄游。洄游的原因是鱼类要寻找适宜的场所进行生殖、发育、觅食、生长和越冬。洄游包括生殖洄游、索饵洄游、越冬洄游、降海洄游、溯河洄游。一般淡水鱼类现象明显。

二、鱼类对营养物质的需要

鱼类在整个生命活动过程中,需要蛋白质、糖类、脂肪、维生素和矿物质等营养物质。不同种类的鱼或同一种类鱼在不同的生长发育阶段以及不同环境条件下,对营养物质的要求是不同的。

1.蛋白质

蛋白质是组成鱼体的重要成分,也是鱼类生长的物质基础。它是鱼类饲料中最重要的成分,也是评价鱼饲料质量高低的主要指标。

鱼类对蛋白质的需要量是随鱼的种类、年龄、个体大小、不同的生长发育阶段、温度、盐度、水中含氧量以及其他环境因子和养殖方式等的不同因素而变化。肉食性鱼类,要求饲料中蛋白质含量高一些,如鳗鲡,蛋白质最适含量为50%~55%;杂食性鱼类次之,如鲤为40%左右;草食性鱼类要求较低,如罗非鱼为25%左右。幼鱼代谢旺盛,增重快,对蛋白质的需要量高。高密度流水养鱼、网箱养鱼等方式投喂饲料的蛋白质含量也高一些。

鱼类对饲料中蛋白质的含量要求比一般饲养动物高。但是,当蛋白质含量达到一定限度以后,如果再继续增加,则不会提高蛋白质的利用率和加快鱼类的生长速度,反而会产生有害的作用,甚至产生中毒现象。如养鲤,当饲料中蛋白质含量超过50%时,鲤摄食量会逐渐下降,生长减慢,成活率降低。

饲料的营养价值,不仅与蛋白质的数量有关,而且与蛋白质的质量,即氨基酸的组成有关。鱼类的必需氨基酸有10种:异亮氨酸、亮氨酸、赖氨酸、蛋氨酸、苯丙氨酸、苏氨酸、色氨酸、缬氨酸、精氨酸、组氨酸。饲料蛋白质必须含全部的必需氨基酸,而且数量充足、比例适当,才能满足鱼类营养上的需要,保证鱼类正常生长发育。

2.糖类

糖类是鱼类生命活动的能量来源,经消化分解为单糖,被鱼体吸收利用。多余的部分,可转变为脂肪积累起来,当食物不足或停止摄食时,鱼可分解鱼体脂肪维持生命。因此,适当多喂一些糖类含量高的饲料,可提高鱼体的含脂量和鱼种越冬能力。但饲料中糖类含量过高,一方面会降低蛋白质的消化率,另一方面又会使鱼患“高糖肝”疾病。

肉食性鱼类对糖类的利用率很低;草食性鱼类体内有淀粉酶和纤维素酶,能有效地消化淀粉和粗纤维。

温水性鱼类饲料中糖类的适宜含量为30%;冷水性鱼类为21%左右。

在配合饲料中,加适量的纤维素有利于提高饲料颗粒的硬度,减少营养成分在水中的溶失。但鱼类对纤维素消化利用的能力很差,饲料中纤维素相对含量过多,不但容易浪费,而且污染水质。

3.脂肪

饲料中的脂肪是能量来源之一,鱼类体内需要一定量的脂肪,以维持健康生长,尤其在越冬前,体内积累大量的脂肪,可供越冬期间消耗。

在配合饲料中,一般脂肪含量在15%以下。鲤饲料中的脂肪含量为10%~15%;鳗鲡为10%;香鱼不超过5%。

脂肪很容易氧化变质,因此最好在投饲前临时加到饲料中去;若与其他饲料同时配合,必须加抗氧化剂。

4.维生素

维生素是鱼类营养代谢所必需的一些微量有机物质。维生素种类繁多,生理功能各异,但都是维持鱼体健康和正常生长发育所不可少的。鱼类饲料中适当加入维生素,还可增加鱼类的抗病力,提高成活率,促进生长。长期缺乏维生素时,就会造成代谢失调,生长受影响,并产生各类维生素缺乏症,以致死亡。

5.矿物质

矿物质是构成鱼体组织的重要成分,是维持机体正常生理代谢和平衡不可缺少的物质。鱼体需要量最多的是钙和磷,因其是组成骨骼的主要成分。当体内缺少钙、磷时,鱼的食欲就会减退,生长缓慢。鱼类饲料内除含有钙、磷外,钾、钠、铜、铁、锰、碘等也是鱼类所需要的,虽然需要量很少,但都是鱼体代谢不可缺少的成分。

三、鱼饵料的种类

(一)天然饵料

1.浮游植物 

鱼池中常见的浮游植物有金藻、黄藻、甲藻、硅藻、裸藻、绿藻、蓝藻等。鱼类经常食用又易消化的是硅藻、隐藻、金藻和黄藻。

浮游植物是白鲢、花鲢及杂食性鱼类的重要饵料,也是浮游动物的饵料。

2.浮游动物 

浮游动物是幼鱼阶段和一些滤食性鱼类成鱼阶段的主要饵料。常见的有原生动物(肉足类、纤毛类)、枝角类(水蚤,俗称红虫)、桡足类和轮虫等。

3.底栖动物

底栖动物是生活于池塘底部一类小型动物。如水蚯蚓、水生昆虫的幼体、软体动物中的幼小螺类、蚌类等,都是青鱼、鲤、鲫等鱼类的主要饵料。

4.水生植物

水生植物的种类很多,如苦草、轮叶黑藻、马来眼子菜、菹草、浮萍、水浮莲等,是草鱼、鳊等鱼类的主要饵料。

(二)人工饲料

人工饲料包括各种商品饲料和人工配合饲料,前者按主要营养成分划分为蛋白质饲料、能量饲料及矿物质饲料,后者为营养全价的各种配合饲料。

1.植物性饲料

(1)谷实和豆类 常用的有麦类、玉米、黄豆等。黄豆蛋白质含量在38%以上,必需氨基酸的含量较多,是营养价值较高的饲料(表1-7)。

养鱼常用的有豆饼、花生饼、棉籽饼、菜籽饼等。它们含有丰富的蛋白质,粗蛋白质含量在30%~40%,是鱼用饲料的主要蛋白源。棉籽饼含有少量棉籽酚,对家畜有毒害作用,但喂鱼不经处理也无危害。

(2)糠麸类 除有一定的粗蛋白质、脂肪和较多的糖类外,还有丰富的维生素,常作为配合饲料的重要成分(表1-7)。

表1-7 常用谷物、饼粕及糠麸饵料成分  单位:%

(3)青饲料 包括水生植物和陆生植物,是草鱼、鳊的饲料,有的也可作为鲤、鲫、罗非鱼等的饲料。水生植物如天然饵料部分所述。陆生植物有稗草、狗尾草、狼尾草、苏丹草、苦艹卖菜、野莴苣、蒲公英以及各种蔬菜叶、瓜蔓等。青饲料是草食性鱼类很喜欢吃的饲料,不仅含有大量的水分和纤维素,还含有较丰富的维生素及胡萝卜素等。因此,青饲料除了作为草鱼、鲂、鳊等草食性鱼类和杂食性鱼类的主要饲料外,还可作为其他大多数养殖鱼类的辅助饲料。青饲料可以鲜用,直接喂鱼或打成草浆喂鱼,也可以晒干磨成粉掺到配合饲料里使用。种植和采集青饲料养鱼,是解决饲料不足,降低养鱼成本的重要措施。

(4)粪便类 人、畜和禽的粪便,除可作为肥料之外,还可以被鲤、鲫、罗非鱼、鲴等直接摄食。粪便的营养成分见表1-8、表1-9。

表1-8 人粪便主要成分  单位: %

表1-9 家禽、家畜粪便主要成分  单位: %

另外,青草、动物粪便等也是鱼最廉价的饲料来源,见表1-10。

表1-10 施用各种有机肥时浮游生物增长情况(以鲢为参照)  

2.动物性饲料

动物性饲料含有丰富的蛋白质、矿物质和维生素,必需氨基酸也比较完善,是营养价值较高的饲料。常用的有鱼粉、蚕粉、血粉、各种螺、蚬及蚯蚓、蝇蛆等。

使用动物性饲料,一定要注意饲料的鲜度。不新鲜的饲料,维生素和氨基酸被破坏,营养价值低;腐败变质的饲料,由于蛋白质的分解和脂肪的氧化,产生有毒的物质,鱼吃后容易发生鱼病。因此,要注意动物性饲料的卫生和保鲜。动物性饲料成分见表1-11。

表1-11 动物性饲料成分  单位: %

3.人工配合饲料

人工配合饲料是指将多种原料按一定比例配合起来制成的人工饲料。目前,国内外常用的配合饲料有以下5种。

(1)粉状饲料 粉状饲料是将原料粉碎再充分混合而成,直接投入水中,入水后呈胶质悬浮状态,不会立即下沉水底,这样就容易被鱼摄食。粉状饲料适用于饲养鱼苗、小鱼种以及摄食浮游生物的鱼类,如青鱼、草鱼、鲢、鳙、鲤、鲫、鳊等鱼类的鱼苗、小鱼种以及鲢、鳙成鱼等。能够摄食颗粒饲料的鱼,一般不使用粉状饲料。

(2)面团状饲料和饼状饲料 面团状饲料和饼状饲料就是将原料粉碎、搅拌、喷油、加水,再加入黏合剂而调制成的配合饲料。这种饲料富有弹性,黏结性能良好,能保持原料固有的营养成分。如鳗鲡、虾类和一龄鱼种均适宜使用这种饲料。调制饲料时,加水量很重要,搅拌时间应控制在30s左右,过长时间的搅拌反而会减少黏性和弹性。面团状饲料虽然具有良好的黏结性能,但仍会在水中溶失,因此,应尽量减少在水中的浸泡时间。

大菱鲆饵料及饵料制粒机

(3)硬颗粒饲料 原料经粉碎机粉碎,再经搅拌机混合,送入颗粒机制成硬颗粒饲料。许多养殖品种都适宜饲喂硬颗粒饲料,如鲤科鱼类、鳟、鲑、鲶、罗非鱼等。

(4)软颗粒饲料 与硬颗粒饲料类似,但由软颗粒机器生产。我国饲养的草鱼、鲤和鳊等都很喜欢摄食这种软颗粒饲料。

(5)膨化饲料(泡沫饲料) 浮性很好,能在水面漂浮24h而不溶散,是一种高淀粉饲料,所以要满足所有鱼类的需要是有困难的。日本目前生产的膨化饲料主要用于饲养观赏鱼类,并开始用于鲤的饲养。

(三)鱼饲料的贮存

鱼饲料的贮存对于保持饲料中的营养成分是极为重要的。如果贮存得不好,就可能破坏和损失一些重要的营养物质,如鱼油、血粉很容易氧化而降低其活性,维生素C在常温条件下也最容易损失。在高温条件下,饲料易滋生霉菌并变质,有些霉菌还会产生对鱼类有毒的物质。为了防止霉菌的生长,可在饲料生产过程中加入0.25%的丙酸或0.3%的丙酸钠。一般来说,在常温条件下,饲料保存期为90d。

饲料应该贮存在干燥的环境中,要尽量减少与光和氧气的接触,最好密封保存,可贮存在无毒塑料袋或塑料桶内。贮存时间较长时,其含水量不得超过13%。为了防止饲料氧化,可以加一些维生素E和抗氧化剂BHT等。

四、无机肥料

无机肥料又称为化学肥料,简称化肥;因施用后一般肥效快,故又称为速效肥料。无机肥料依所含成分的不同,可分为氮肥、磷肥、钾肥和钙肥等。无机肥料的特点是:成分比较单纯、易确定,大多数是一种肥料仅含一种成分;施于水中见效很快,对池塘污染较小,而且池塘的自净能力强,能很快自我调节;用量较小,操作方便。无机肥料在国外池塘养鱼中应用较广,在我国养殖生产上也日益受到重视。今后随着渔业生产的进一步发展,化肥将在渔业养殖中发挥巨大的作用,见表1-12、表1-13。

表1-12 各种肥料混合施用情况  

注:图中“√”表示两种肥料可以混合施用;“×”表示两种肥料不能混合施用;“△”表示两种肥料混合后立即施用,不宜久存,否则会降低肥效。

图中阿拉伯数字分别代表:

1.硫酸铵、氯化铵 2.碳酸氢铵、氨水 3.尿素 4.硝酸铵 5.石灰氮 6.过磷酸钙 7.钙镁磷肥 8.磷矿粉肥 9.硫酸钾 10.窑灰钾肥 11.人粪尿 12.石灰、草木灰 13.堆肥、厩肥

表1-13 各类肥料的生产效果  

使用肥料时还应考虑化学物质对鱼的致死浓度,见表1-14。

表1-14 部分化学物质对鱼的致死浓度  单位:mg/L

经验介绍一 养殖池塘有害藻类的防除方法

当池塘水体的环境因子发生特殊变化时,往往会产生大量有害藻类并成为优势种群,抑制有益藻类的生长,造成水质恶化,影响鱼类生长,导致水体的生产力下降,严重时对养殖水产品的安全造成危害。现将几种常见有害藻类的防除方法介绍如下。

1.青泥苔 

青泥苔是丝状绿藻(双星藻、转板藻和双星藻科的水绵)的总称。春季随水温的上升,青泥苔在池塘浅水处开始萌发,早期像毛发一样附着在池底或者像网一样悬浮在水中;衰老时丝体断离池底,呈黄绿色漂浮在水面。 

(1)发生的条件 多出现在水位浅、水质较瘦的池塘中,春、夏、秋三季均可发生。 

(2)危害 当青泥苔大量繁殖时,因消耗水体中的养分使水质变得更清瘦,影响鱼类正常生长。当培育苗种的池塘出现青泥苔时,苗种易被缠绕致死,降低成活率。 

(3)防除措施

①清除池塘中青泥苔最简单易行的办法是交换池水,改变水体pH和营养水平。并施基肥培肥水质,抑制青泥苔的生长。

②未放养的池塘可用生石灰粉或草木灰撒在青泥苔上,使它不能进行光合作用而死亡。对已经放养的池塘,可用0.7~1.0g/m3的硫酸铜全池泼洒杀灭,杀灭后应及时抬高水位、追施有机或无机肥,提高水体的肥度至20~30cm,减少阳光射入池塘底部量。

③每亩(1亩≈667m2)用25~30g扑草净拌湿土撒于青泥苔上进行杀灭或使用青苔净、蓝藻杀星等杀藻剂进行处理,一次使用面积不得超过池塘1/3;清除青泥苔后应注意防止其腐败物恶化水质,及时进行水体增氧。 

2.水网藻 

水网藻多发生在水质较肥的浅水鱼塘中,池塘中水网藻多时,生长旺盛的丝状藻体集结于网带,幼鱼误入网中常会因呼吸困难和无法摄食而死亡。同时,水网藻大量繁殖时消耗池塘水中的养料,影响鱼类生长。防除方法与防除青泥苔的方法相同。 

3.蓝藻 

蓝藻类(如微囊藻、鱼腥藻、颤藻等)在养殖水体大量繁殖生长,形成强势群体时,池塘表层会漂浮着一层油绿色的薄膜(俗称“水华”)。严重时薄膜越叠越厚,可以布满整个水体,被阳光照射后水面呈现出黄绿色(俗称“湖靛”),伴有腥臭味,严重的还飘逸出硫黄的味道。

(1)发生的条件 当水温在20℃以上,水体富营养化,具有较高的pH、适宜的光照强度和光照时间时,微囊藻繁殖最快,因此,“水华”“湖靛”多发生在盛夏至初秋季节,有明显的季节性。

(2)危害 当微囊藻生长过于旺盛时,其常因水体中的溶氧不够生长需要而死亡。藻体被细菌分解时,会消耗水体中大量的溶氧,同时产生羟胺、硫化氢等有毒物质,对鱼类生长非常不利,甚至毒死鱼类。

(3)防除措施

①加强水质调控,切实搞好预防。可以通过经常性地注排水、增加底层水体溶氧量、泼洒微生态制剂(如光合细菌、芽孢杆菌、硝化细菌等)等措施降低水体中的有机物质,加速氮循环,增加水体有效氮的含量,促进其他有益藻类的繁殖,抑制微囊藻“水华”的发生。

②对已经出现微囊藻“水华”的池塘,可泼洒0.7mg/L的硫酸铜或其他灭藻剂及早进行杀灭。杀灭后,应采取换水、施肥等措施,重新培肥水质。

4.甲藻

在池塘中对鱼类产生危害的甲藻有多甲藻和裸甲藻。多甲藻为黄褐色,大量繁殖时,在阳光照射下水体呈红棕色,俗称“红水”或“铁锈水”。裸甲藻为蓝绿色,喜光群集,大量繁殖时池水往往呈蓝绿色,有时出现绿色带状或云块状“水华”,俗称“扫帚水”或“乌云水”。

(1)发生的条件 多甲藻和裸甲藻喜欢生长在含有机质多、硬度大、呈碱性的池塘水体中。其大量繁殖现象在5~10月份容易发生。

(2)危害 甲藻对环境的变化非常敏感,在极度繁殖后,如遇天气、水温、pH等变化时,易大量死亡,导致水质突变,成为“臭清水”,俗称“转水”。养殖水产品常因水体急剧缺氧和甲藻毒素而大批死亡,俗称“泛池”。

(3)防除措施 ①甲藻类对环境的变化比较敏感,当水体中大量出现时,可采取加注新水或换水的方法,抑制其生长繁殖。②用0.7g/m3硫酸铜全池泼洒杀灭,2~3d后,换水1/2左右。

5.嗜酸性卵甲藻

嗜酸性卵甲藻系寄生性单细胞甲藻,在鱼体表面寄生后,会使鱼类感染“打粉病”。病鱼全身像裹了一层白粉,白点连成片。

(1)发生的条件 适合生长在pH 5~6.5、水温22~32℃、水质清瘦的浅水池塘中。

(2) 危害 嗜酸性卵甲藻与鱼类接触后,附着在鱼体上,脱去鞭毛,营寄生生活。开始时在鱼的背鳍、尾鳍及背部先后出现白点,并逐渐蔓延至尾柄、身体的两侧、头部及鳃内;当体表的白点连成一片时,体表好像裹住一层白粉,俗称“打粉病”。粉块脱落处,皮肤发炎溃疡,常并发水霉病,导致鱼类死亡。

(3)防除措施

①养殖期间定期泼洒生石灰,每次用量为20~40g/m3,调整池塘水质呈中性或者弱碱性可抑制其繁殖。

②发病后,将病鱼迅速转入到中性或弱碱性池塘中,可杀灭嗜酸性卵甲藻。

③当发现鱼体上有肉眼可见的白点时,可投入新鲜的枫树枝,每亩水体用量25~30kg。每5kg扎成一捆,均匀投入到鱼池中,枫树叶应全部沉入水中。大约7d,鱼体上的白粉就逐渐消失。另外,发生此病时忌用硫酸铜全池泼洒,因为使用后往往会加重病情而导致鱼类大量死亡。

6.三毛金藻

危害池塘养殖的主要为三毛金藻属的舞三毛金藻和小三毛金藻。

(1)发生的条件 适合生长在盐度3‰以上、氯化物含量2000mg/L以上、pH7.2~9.6、硬度40德国度以上的水体中。主要发生在盐碱地区的池塘,多生存于水体的中、下层。当水体中有大量三毛金藻时,水体呈棕褐色或黄褐色。四季均可发生,但主要发生在低温季节。

(2)危害 三毛金藻能分泌一种使鱼类中毒的溶血素和鱼毒素,可引起鱼类中毒死亡。鱼中毒后,上层鱼类向池塘四隅集中。随着中毒的加深,中层、底层鱼类也相继排列在池岸的浅水边,一般头向岸边,静止不动,受到惊扰也无反应。发生此病时,禁用生石灰全池泼洒,因为生石灰能增加其毒素的毒性。

(3)防除措施

①对新开挖的盐碱地池塘,要用淡水反复浸泡,降低水体的盐度。合理适量施肥,保持水体肥度,透明度以不高于25cm为宜。

②当三毛金藻大量出现后,排掉上层“老水”,加注水质较肥、盐度较低的“新水”。

③全池泼洒20g/m3碳酸氢铵或15g/ m3尿素,可使三毛金藻膨胀解体死亡。

④全池泼洒0.7g/m3硫酸铜,2d后更换池水1/2,并追施氮肥和钙肥,培肥水质,抑制、杀灭三毛金藻。

经验介绍二 北方地区如何降低鱼饵料对水质的污染

要解决好饵料的污染问题,必须从营养学的角度控制污染源,从而实现绿色养殖的目标。

1.合理控制饲料成分的比例

目前一些厂家在配置水产配合饲料时,往往只是片面考虑水产动物对蛋白质的需求量,而忽视了水产动物对能量的需求量,添加大量鱼粉是导致高磷和高氮污染的主要原因。在设计配方的时候,可以适当提高饲料的能量含量并减少蛋白质含量,从而减轻由高蛋白质水平导致的氨氮污染程度。

2.提高蛋白质的生物学价值 

水产动物排泄的大量含氮物质主要来自饲料中那些未被消化利用的粗蛋白质和氨基酸。采用理想的蛋白质模式,改善蛋白质中各种氨基酸的平衡状况,可提高蛋白质的生物学利用价值,有效降低饲料蛋白质水平;提高饲料中氮的利用率,减少粪便中氮的排泄量。这样既可节省大量的天然蛋白质饲料资源,又可减轻氮污染。 

3.合理使用添加剂 

部分添加剂的合理使用可以在一定程度上改善饲料的品质和风味,促进水产动物摄食,提高饲料的利用率,从而可以减轻对水体环境的污染程度。 

(1)肽制剂 为了降低饲料成本,在配制水产饲料时往往需要添加一定量的植物性原料。肽是一种高效的生物活性物质,使用肽制剂后不仅可以改善饲料的适口性,而且还可以全面促进饲料营养成分的消化和吸收,提高饲料利用率,从而大大减少水产动物排泄物中的有机物、氮、磷等营养物质的排出量,减少饲料中未消化物质对水环境的污染。 

(2)高效矿物质 矿物质是水产动物生命活动和水产养殖生产过程中不可缺少的一类营养物质。虽然水产动物可以从水环境中吸收一部分矿物质,但仍不能满足生长需要,因此必须在饲料中补充一定量的矿物质。目前我国饲料矿物质添加剂的使用还停留在无机盐阶段,而以无机盐形式添加的矿物质在动物体内利用率极低,容易导致添加量的不断增加,对环境的污染也越来越严重。有机盐形式的矿物质添加剂则可以提高矿物质的生物利用率,减少其在饲料中的添加量,降低生产成本,同时减轻对环境造成的污染。 

4.改善加工工艺 

饲料加工工艺(如粉碎、混合、制粒以及膨化等)可影响水产动物对饲料营养成分的利用率。在生产水产饲料时,应该根据不同品种的生活习性、不同的发育阶段以及不同的生理功能,采用相应的生产工艺,配制适合其摄食和消化的优质饲料。

开发低污染水产饲料是饲料工业和养殖业发展的必然趋势,也是缓解养殖业与环境之间的恶性循环和生产无公害水产品的前提。总的来说,低污染水产饲料的应用将成为今后水产养殖业发展的方向。

经验介绍三 如何正确掌握投喂饵料的数量

饲料投喂是水产养殖中的一大关键环节,随着集约化水产养殖模式的不断推广应用,水产饲料在养殖过程中所发挥的作用也越来越重要,饲料投喂技术相应成为水产的一大关键因素,日益受到养殖者的重视。在养殖实践中,一些养殖户由于不能正确掌握投喂饲料的数量,不懂得识别鱼类的饥饱,不讲究投喂的方法,导致水产品单产低、病害多、经济效益差。

1.根据季节更替变化,及时调整投喂标准

夏季水温低,鱼小、摄食量小,在晴天气温升高时,可投放少量的精饲料。当气温升至15℃以上时,投饲量逐渐增加,每天投喂量占鱼类总体重的1%左右。夏初水温升至20℃左右时,每天投喂量占鱼类总体重的1%~2%,但这时也是多病季节,因此要注意适量投喂,并保证饲料适口、均匀。盛夏水温上升至30℃以上时,鱼类食欲旺盛,生长迅速,要加大投喂量,日投喂量占鱼类总体重的3%~4%,但须注意饲料质量并防止剩料,且需调节水质,防止污染。秋天天气转凉,水温渐低,但水质尚稳定,鱼类继续生长,仍可加大投喂,日投喂量占鱼类总体重的2%~3%。冬季水温持续下降,鱼类食量日渐减少,但在晴好天气时,可少量投喂,以保持鱼体肥满度。

2.根据养殖种类不同,相应调整投喂数量

不同种类的鱼,其潜在生长能力及生长所需营养要求各不相同,因此其投饲量也有区别。如草鱼在25℃左右时的投饲率为5%~9%,鲮则为2%。同种类其投饲量也不尽相同,如体重100g的尼罗罗非鱼投饲率为1.6%,而同体重的莫桑比克罗非鱼则会达到2.4%。所以应根据养殖种类的不同,相应调整投喂数量,确保鱼类健康生长。

3.根据吃食时间长短,灵活调整投喂标准

鱼类吃食时间不尽相同,当按照常规标准投喂一定数量的饲料后,鱼类吃完饲料所用时间不足2h,说明投饲不足,应适当增多。

复习思考题

1.天然饵料的种类有哪些?

2.配合饲料的种类有哪些?

3.无机肥料有哪些特点?

4.植物性饵料种类有哪些?

5.细菌在综合养鱼池中起什么作用?