书名:
2017年全国执业兽医资格考试通关宝典·临床兽医学部分
作者名:
沈留红 陈英 邓俊良主编
本章字数:
73字
更新时间:
2025-02-18 01:07:19
第一篇 兽医临床诊断学
第一章 绪论
考纲考点:
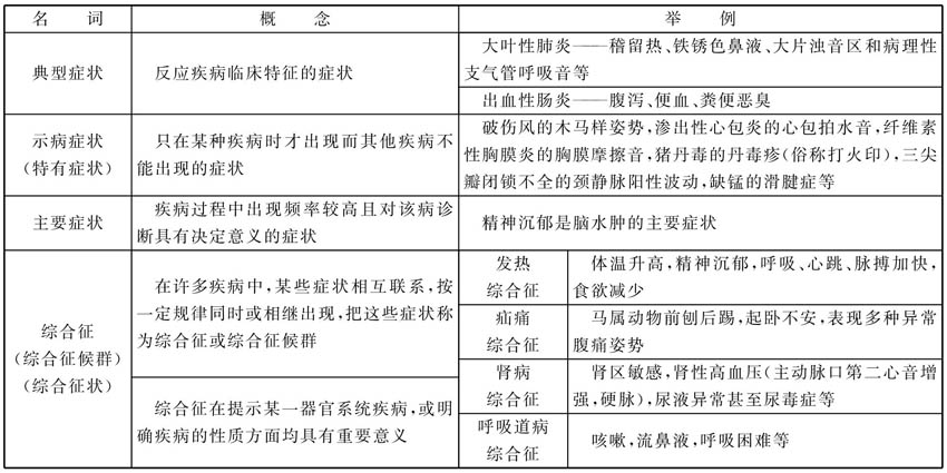
(1)各种症状的概念;(2)检查法及诊断方法论所包括的内容。
一、兽医临床诊断学的相关概念
二、兽医临床检查法及诊断方法论
(王娅)
上一章
目录
下一章